アプリの特徴
メンバー紹介
料金プラン
ブログ
WEB版
第114回看護師国家試験 午後71
ホーム
WEB版トップ
第114回看護師国家試験 午後71
第114回国家試験 午後71
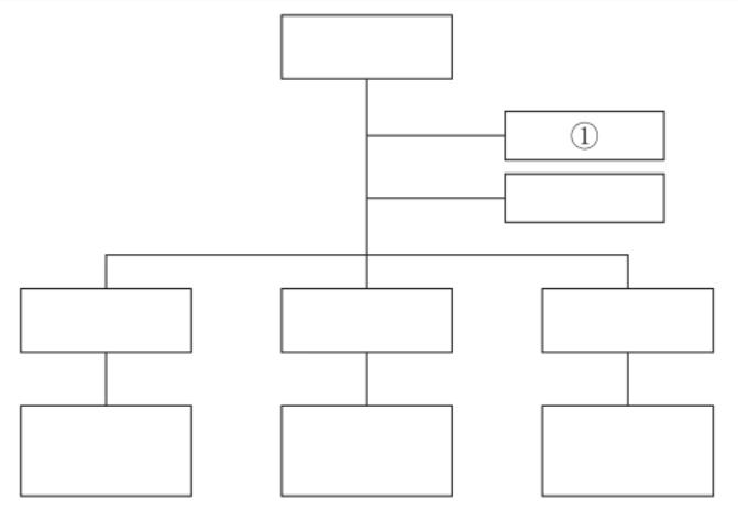
病院の看護部の組織図を示す。
①の役割について正しいのはどれか。
他部門に命令をする。
組織の意思決定を行う。
各機能を調整する責任をもつ。
専門的な知識をもとに他部門に助言を行う。
解答する
正解!
不正解
答え
4
1→命令権限を持つのは病院長や看護部長などのライン管理者である。
2→看護部全体の方針決定や人事などの意思決定は看護部長の権限である。
3→調整機能を担うのは主に副看護部長や看護師長クラスである。
4→
医療安全管理
者や感染管理認定看護師(
ICN
)は、
医療事故
防止や感染対策の観点から各部署に助言・教育を行う。これは看護部組織図上でも「スタッフ部門(参謀機能)」として位置づけられており、命令ではなく助言が基本的役割である。
次の問題
年度別
令和6年度(2024年度) 第114回
令和5年度(2023年度) 第113回
令和4年度(2022年度) 第112回
令和3年度(2021年度) 第111回
令和2年度(2020年度) 第110回
令和元年度(2019年度) 第109回
平成30年度(2018年度) 第108回
平成29年度(2017年度) 第107回
平成28年度(2016年度) 第106回
平成27年度(2015年度) 第105回
平成26年度(2014年度) 第104回
平成25年度(2013年度) 第103回
平成24年度(2012年度) 第102回
平成23年度(2011年度) 第101回
分野別
必修問題
人体の構造と機能
疾病の成り立ちと回復の促進
健康支援と社会保障制度
基礎看護学
成人看護学
老年看護学
小児看護学
母性看護学
精神看護学
在宅看護論
看護の統合と実践
全問ランダムで解く